Instance Verification Kit (IVK)
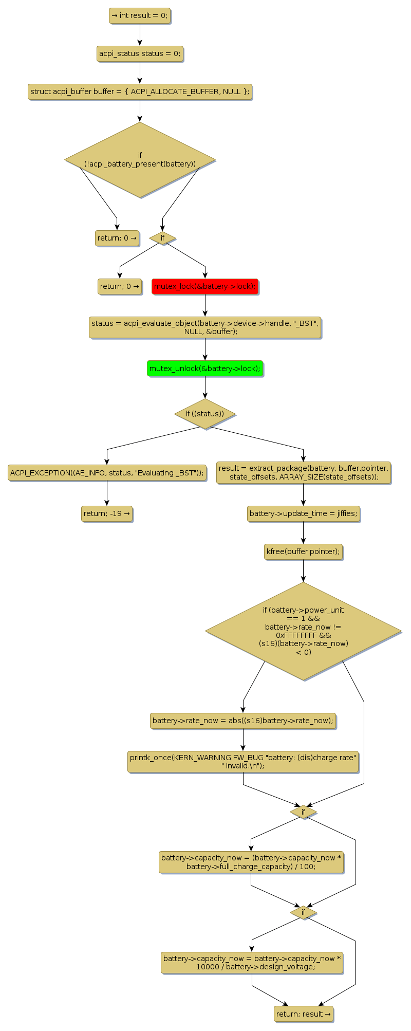
mutex lock @ [16319+27+/linux-3.19-rc1/drivers/acpi/battery.c]
Instance Signature: lock
|
The Matching Pair Graph:
|
|
Function Name
|
Control Flow Graph (CFG)
|
Events Flow Graph (EFG)
|
Source Correspondence
|
|
acpi_battery_get_state
|
|
|
[15984+22+/linux-3.19-rc1/drivers/acpi/battery.c]
|